随着社会的发展、人们生活水平及健康意识的提高,现代社会医疗模式由传统治疗型向预防保健型转变,人们对"药食同源"类食品的需求不断升高。现有的研究表明,大部分“药食同源”类食品具有抗氧化、抗衰老的作用,部分“药食同源”类食品具有调节肠道菌群、降血糖、抗肿瘤等功能,符合人体对健康营养的需求。
1.“药食同源”起源及内涵
药食同源理念是中华传统医学的重要基石,其起源可追溯至华夏文明的早期阶段。早在先秦时期,《黄帝内经》就奠定了这一思想的理论基础,其中《素问・藏气法时论》明确提出 “五谷为养,五果为助,五畜为益,五菜为充,气味合而服之,以补精益气”,首次系统阐述了食物的药用价值,将饮食调理与健康维护紧密结合。

唐代孙思邈在《千金要方・食治》中强调:“安身之本,必资于食;救疾之速,必凭于药。不知食宜者,不足以存生也;不明药忌者,不能以除病也。”清晰区分了食物与药物在功效强度上的差异—食物以滋养为本,药物以攻治为用,二者同源而异流。明代李时珍在《本草纲目》中进一步将食物分为谷、果、菜、肉四部,详细记载了200余种药食两用品种的性味功效,提出“药食同源,性味相投”的配伍原则,完善了食疗理论体系。
二.“药食同源”产业发展现状
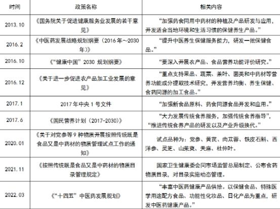
近年来,国家高度重视中药材产业发展,发布了一系列扶持政策。《“健康中国 2030”规划纲要》、首部《中医药法》等一系列纲领性文件的出台极大的激励着我国中医药行业的发展;2020年发布的《中药材生产质量管理规范》,让我国中药材标准体系建设再上台阶。国家一系列政策促进了中医药事业及中药材产业的快速发展,同时也为“药食同源”类食品产业的发展带来新机遇。在我国“大健康”战略背景下,“药食同源”产业是具有良好发展前景的朝阳产业。

中国近十年药食同源行业支持政策简要列表
1.政策扶持力度大
习总书记在2016年全国卫生与健康大会上明确指出,人民健康是衡量国家富强的重要标尺。2017年中央一号文件首次提出"加强新食品原料、药食同源食品开发应用"的产业导向。同年发布的《国民营养计划(2017-2030年)》更进一步:通过"大力发展传统食养服务"的战略部署,立足中医药特色优势,系统实施治未病健康工程,为产业发展构建了清晰的政策框架与实施路径。
2.国内外关注度高
随着我国居民生活水平跨越式提升,健康饮食需求呈现三大转变:从满足温饱向追求营养转变,从单一膳食向功能食品转变,从被动治疗向主动养生转变。这种转变直接推动传统药食同源物质(如枸杞、红枣等)的市场热度持续攀升。国际认知层面,欧美"健康食品"概念、日本"功能食品"体系均与药食同源理念形成深度呼应。特别是伴随中医药全球化进程,传统药膳文化在国际舞台获得广泛认可。后疫情时代,药食同源产业迎来发展新机遇,其"预防为主、食养结合"的核心理念正逐步占据健康产业制高点。

2022年以来中药材进出口金额情况
3.发展势头迅猛
在政策驱动、经济提升与社会认知升级的三重赋能下,"药食同源"产业正以爆发式姿态成为健康消费新引擎。尼尔森咨询公司发布的《"药食同源"白皮书》数据显示:后疫情时代,95%的消费者将健康管理置于首位,超过90%的受访者明确认知"药食同源"概念。市场表现方面,红枣以78%的使用率位居榜首,枸杞、山药紧随其后,且63%的消费者已形成"功能性食品选择意识",将营养功效作为膳食决策的核心考量因素。这种消费认知的质变,直接推动"药食同源"品类在健康食品市场中的占比突破40%,成为细分领域增长第一动力。
4.进出口强势
中国医药保健品进出口商会最新数据显示:2022年中药材进口前十品类中,西洋参、人参、姜黄、甘草、丁香等5类"药食同源"物质合计占比达58%;出口前十品类中,肉桂、枸杞、人参、茯苓、当归、黄芪等6类"药食同源"物质占比高达65%,形成绝对主导优势。这一结构特征印证三大趋势:其一,国内资源(如枸杞主产区宁夏)与政策(如药食同源目录扩容)形成叠加效应;其二,国际市场对"预防型膳食"需求激增,欧美功能性食品市场年增速达8.2%;其三,中医药文化全球化加速,日本汉方药企已将国内"药食同源"原料采购比例提升至37%。

2022年我国中药材进出口额前十大品种
三.“药食同源”市场存在问题
1.研发投入不足
目前,我国有4000多家保健食品企业、7000多个产品品牌,但许多企业在发展中不重视新产品的开发,或研发投入严重不足,而是更多注重销售,追求短期利益。从长期来看,这种行为会导致品牌价值难以提高,从而遏制行业进一步持续健康发展。
2.国外产品冲击
我国庞大的消费市场拥有广阔的前景及利润空间,不断吸引国外企业投资中国市场,据国家商务部统计,400多家医药外资企业以7%的产品种类占据了国内约40%的市场份额,对国内同类型的企业形成前所未有的压力。
3.产业标准化程度低
我国“药食同源”产业标准化体系不完善,同一类型的产品价格、质量等参差不齐。原料种植和生产以散户种植和小作坊加工为主,产业链条也不够完善,难以冲击高端市场。

药食同源产业作为中医药与大健康产业的重要交汇点,正处于黄金发展期。未来,在技术创新、政策护航、文化传承与国际化拓展的协同作用下,行业将向精准化、科技化、品牌化方向升级。如何平衡传统智慧与现代科学,抓住年轻化、全球化机遇,共同推动药食同源产业实现高质量发展,是所有相关从业者需要深度思考的东西。